2026 东吴证券拟收购东海证券控制权,双方停牌股价待变
<股票配资公司>2026 东吴证券拟收购东海证券控制权,双方停牌股价待变股票配资公司>
2026年首例券商并购案来了!
3月2日盘前,东吴证券公告称,公司正在筹划通过发行A股股份的方式收购东海证券股份有限公司(下称“东海证券”)控制权。
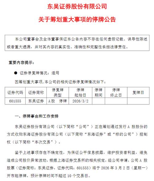
东吴证券表示,鉴于上述事项存在不确定性,为保证公平信息披露,维护投资者利益,避免造成公司股价异常波动,公司A股股票于3月2日(星期一)开市起停牌,预计停牌时间不超过10个交易日。
根据公告,东吴证券本次收购初步确定的发行股份购买资产交易对方为常州投资集团有限公司(下称“常投集团”),交易对方持有东海证券总股本的26.68%的股份,为其控股股东。3月1日,东吴证券与常投集团签署了《发行股份购买资产意向协议》,明确东吴证券有意向收购常投集团持有的东海证券股权的主要意向性条款。
东吴证券相关人士向时代周报记者表示,在金融强国建设背景下,公司收购东海证券控制权,是顺应证券行业做强做优、提质增效发展导向的重要举措,有利于加快双方资源整合,实现优势互补,释放业务协同效应,为实体经济发展与科创生态建设提供更强金融支撑。
3月2日,东吴证券、东海证券双双停牌。本次停牌前,东吴证券股价报收9.29元/股,总市值462亿元。
合并后资产有望超2700亿元,排名跃升至第17名
“通过收购东海证券控制权,东吴证券有望在提升公司核心竞争力的同时,更好地服务国家战略与区域经济高质量发展。”东吴证券上述人士对时代周报记者称。
东吴证券、东海证券均成立于1993年。东吴证券前身为苏州证券,于2011年在上交所上市,实控人为苏州国际发展集团。东海证券前身为常州证券,2015年在全国中小企业股份转让系统挂牌。
2024年年报显示,东海证券控股股东为常投集团,持股比例26.68%;第二大股东为山金金控资本管理有限公司,持股比例16.69%。其余股东持股较为分散,包括银川聚信信德资产管理合伙企业(有限合伙)、首誉光控资管-浙商银行-首誉光控东海证券1号新三板专项资产管理计划、江阴新扬船企业管理中心(有限合伙)等,持股比例均未超过5%。
对于该起并购,业内最关注的是,“东吴+东海”将产生什么样的协同效应?
根据东海证券2024年年报(最新披露),公司2024年实现营业收入14.69亿元,同比增长125.94%;归母净利润0.23亿元,实现扭亏为盈;总资产536.44亿元,同比增长6.25%。
据东吴证券财报,2024年公司实现营收115.34亿元,同比增长2.24%;归母净利润23.66亿元,同比增长18.19%。截至2024年年末东海证券上市,公司总资产1778.05亿元。放在上市券商中来看,根据Wind数据,2024年,东吴证券营收排名为14名,归母净利润排名为15名,总资产排名为18名。
若以东吴证券和东海证券上述财务数据进行简单加总,“东吴+东海”2024年营业收入合计约为130.03亿元,归母净利润合计约为23.89亿元。从资产规模来看,总资产合计约为2314.49亿元。

若参考2024年财务数据,在上市券商中,东吴证券的营收将上升一位,从14名升至13名;归母净利润名次不变;总资产则超越中泰证券,排名从18名跃升至17名。
从2025年三季度末,东吴证券总资产2169.6亿元,加上东海证券的资产,其合并后资产规模有望超过2700亿元。
作为扎根常州、深耕长三角的综合性券商,东海证券截至2024年年末拥有69家营业部、17家分公司,分布在全国20个省、自治区、直辖市,在财富管理、固定收益、期货与衍生品等业务领域具有特色优势。2024年年报显示,东海证券控股东海期货、东海投资、东海创投、东海国际,参股东海基金和江苏股权交易中心。
东吴证券相关人士向时代周报记者表示,公司收购东海证券控制权后,有望显著提升财富管理、投资等业务领域的综合实力,在业务布局、资源禀赋与服务能力等方面实现全面升级,加快向具备国际竞争力与市场引领力的一流投资银行迈进,为投资者、客户及社会创造更大价值。
根据2024年年报,东海证券营收中,手续费及佣金净收入、投资收益分别为8.16亿元、6.9亿元,二者合计占营收的比例超90%。
坐稳江苏券商第二把交椅
尽管目前交易细节尚未出炉,但值得关注的是,东吴证券与东海证券同处江苏,江苏省内券商格局将有何变化。目前江苏省内共有5家本土券商,以总资产规模排名,分别为华泰证券、东吴证券、国联民生、南京证券、东海证券,5家券商均为国资控股。
在东吴证券的股吧和社交平台,已有不少投资者对于合并后新设主体的名称津津乐道,包括“苏南证券”“苏超证券”“东东证券”“吴海证券”等。
参考“国联+民生”的整合进展来看,双方于2024年4月启动合并,当年12月便完成股权过户,历时仅9个月。完成整合后,国联民生证券正式登场。作为地方券商并购的代表案例,合并后也显示了强大的协同效应。
国联证券合并民生证券前,2024年营业收入仅有26.83亿元,归母净利润仅有3.97亿元2026 东吴证券拟收购东海证券控制权,双方停牌股价待变,资产规模972.08亿元。合并后,国联民生2025年前三季度营业收入达到60.38亿元,归母净利润达到17.63亿元,资产规模更是实现翻倍,达到1893.25亿元。国联民生业绩预增公告显示,预计公司2025年度实现归母净利润20.08亿元,同比增长406%左右。
对比东吴证券和国联证券2024年的业绩,东吴证券的营收、归母净利润均约为国联证券的5倍,总资产也约为国联证券的近2倍。但国联证券合并民生证券后,其与东吴证券的差距迅速缩小,追赶势头迅猛。2025年前三季度,国联民生与东吴证券的营收、归母净利润差距均缩小至12亿元左右,资产规模差距也进一步缩小至270余亿元。截至2025年第三季度末,东吴证券总资产为2169.60亿元,国联民生为1893.25亿元。
不过,若东吴证券顺利收购东海证券,其在营收、归母净利润、总资产三项主要指标上,有望遥遥领先于国联民生,将稳坐江苏省内券商的第二把交椅。
对于本次东吴证券拟收购东海证券控制权,南开大学金融发展研究院院长田利辉向时代周报记者表示,从政策维度看,标志着监管层“支持头部机构通过并购重组提升核心竞争力”的导向正加速落地;从区域维度看,江苏作为拥有5家本土券商的“证券大省”,此次“苏常联手”是长三角一体化战略在金融领域的深层投射,通过整合消除省内业务同质化内耗,打造区域旗舰券商,为其他省份提供了“一省一主力”的整合范本。
中国金融智库特邀研究员余丰慧对时代周报记者表示,2026年中小券商并购逻辑与头部机构差异显著,核心是“抱团突围、区域深耕、特色互补”,区别于头部打造全能航母的路径。以“国联+民生”为代表的案例验证,中小券商并购以发行股份为主要支付方式,聚焦业务短板补齐与区域版图扩张,通过整合经纪网点、投行项目、资管资源实现降本增效,规避同质化竞争。
在其看来,今年中小券商并购发展方向上,将以省内整合、国资主导为主流,优先选择区域内业务互补标的,重点整合财富管理、特色投行等优势板块,通过深度协同构建差异化竞争力,在行业集中度提升趋势中守住区域市场份额,实现规模化与特色化并行发展。








