济南家电卖场:新婚夫妇挑家电,消费贷贴息政策引关注?
<股票配资公司>济南家电卖场:新婚夫妇挑家电,消费贷贴息政策引关注?股票配资公司>
在济南一家家电卖场,新婚不久的李女士和丈夫正在挑选冰箱和洗衣机,当记者问及是否了解新出台的消费贷贴息政策时,李女士略显迟疑地说:“听说贷款利息能便宜,但能省多少钱、具体怎么办理,我们还真不太清楚。"
9月1日,《个人消费贷款财政贴息政策实施方案》和《服务业经营主体贷款贴息政策实施方案》将正式实施。金融“国补”的脚步渐行渐近济南家电卖场:新婚夫妇挑家电,消费贷贴息政策引关注?,而记者走访多家商超卖场发现,像李女士这样对政策既感兴趣又存在疑惑的消费者不在少数。针对走访中消费者普遍关心的几个问题,记者进行了梳理和采访。
真金白银能省多少?
贷款贴息是对贷款利息进行补贴,一般是明确特定用途,由财政补贴借款人利息支出,最直接的好处就是利息支出大幅降低。此次“双贴息”政策的最大亮点在于供需两端同时发力:既让消费者“敢花钱”,也让经营主体“敢于贷”。
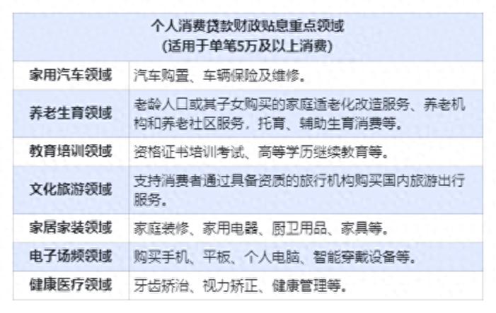
目前个人消费贷款平均利率大概在3%左右,根据相关政策,财政年贴息比例为1个百分点,大体相当于目前消费贷款利率的三分之一。单笔消费小于5万元,按实际金额贴息,同一机构内多笔可叠加,封顶1000元;单笔消费 大于等于5万元,按5万元为上限贴息,多笔可叠加,同一机构最高3000元。
而居民享受个人消费贷款贴息的核心条件是要有真实的消费行为。从今年 9 月开始的一年时间里,无论是日常生活性的小额消费,还是买车、装修、购置家具家电或手机电脑等较大额度的商品消费,抑或是旅游、养老、生育、教培、医疗等服务消费,只要在相关机构获得消费贷款,其中实实在在用于消费的部分,都可以享受贴息支持。每人单笔消费最高享受的贷款贴息是500元,多笔消费可以叠加享受。
“在贴息政策公布后,我们收到了不少消费者的政策咨询。”京东电器城市旗舰店济南泉城路店相关负责人表示,“我们主动对接多家银行金融机构,加强推进‘贴息+消费满减补贴’的组合优惠方式,推进政策红利落地门店,惠及更多有需求的消费者。”该负责人介绍,目前市场已经进入秋季家装节阶段,消费贷贴息政策对新婚新居置业、老房改造的用户尤其具有吸引力,能有效降低信贷成本,提升消费信心。

在个人消费者办理消费贷可申请“国补”的同时,服务业的经营主体贷款也可以获得“国补”。该政策将百姓消费所涉及的重点行业囊括在内,如餐饮住宿、健康、养老、托育、家政、文化娱乐、旅游、体育等消费领域。这些服务业经营主体由经办银行发放的贷款,可享年贴息比例为1个百分点,贴息期限不超过1年的政策。
该贴息方案显示,单户享受贴息的贷款规模最高可达100万元。相关贷款包括用于改善消费基础设施的固定资产贷款以及用于提升服务供给能力的流动资金贷款。
“像我们这样做规模不大的餐馆,考虑到贷款利息的问题,不到万不得已不会选择贷款。现在政府贴息能帮我们减轻不少压力,正在思考贷款扩大经营规模。”8月下旬,在济南一家传统菜馆的老板这几天正在研究服务业经营主体贷款贴息政策的细则,他计划用贷款改造餐馆环境、扩大用餐区域,并更新后厨设备,以更好地迎接中秋和国庆假期即将到来的游客高峰。
办理起来复杂吗?
“贴息政策听起来不错,但希望办理手续能尽量简化,不要又是填表、又是复印证件什么的。”在商场挑选电子产品的市民张先生道出了不少消费者的心声。

值得欣喜的是,本轮金融“国补”确实充分考虑了操作的便捷性。
对个人消费者而言,在申请个人消费贷款时只需授权银行识别账户交易信息济南股票配资利息,银行系统会自动根据消费情况计算贴息,在收取利息时直接扣减。借款人可通过短信、手机App查看贴息情况,无需额外操作,真正实现“零材料、零跑腿”。
中央财政给予贴息的个人消费贷款经办机构包括6家国有大型商业银行、12家全国性股份制商业银行,以及5家业务规模相对较大的消费金融公司等其他个人消费贷款发放机构。这些机构纷纷发布了关于落实个人消费贷款实施贴息的公告,并表示,将有序开展个人消费贷款贴息相关工作,将按照市场化、法治化原则,自2025年9月1日起,针对符合政策条件的个人消费贷款开展财政贴息工作。
记者通过咨询工商银行手机银行的客服获悉,工商银行会在手机银行App设立贷款贴息专区,功能将于该行贴息政策执行前上线。届时,客户可在贴息专区进行交易信息授权,以便该行自动识别符合贴息政策的所有消费贷款。
而对餐饮住宿、文旅体育等服务业经营主体来说,贴息政策同样简便易行。借款主体无需单独申请贴息,只需按正常流程办理贷款即可。
“我们正在总行协助下,对‘兴速贷’系列普惠金融线上产品进行完善,全面覆盖8大消费领域。”兴业银行济南分行普惠金融部相关负责人表示,“针对小微企业‘轻资产、周转快’的经营特点,我们量身定制了融资服务方案,提供期限更长、还款更灵活的贷款选择,显著提升融资可获得性。
“这两项贴息政策设计都遵循了简便易行的原则,贴息资金的申请、审核等工作均由贷款经办机构和地方政府的相关部门完成,力求最大限度减轻借款人的操作负担。” 财政部金融司司长于红说。
与之前国补有何不同?
“这次金融‘国补’为什么是贴息,而不是直接发钱?”采访中,有居民提出了这样的困惑。
与以往直接财政补贴相比,两项贴息政策的特点是和金融政策协同发力,来发挥公共资金的引导作用,撬动更多金融活水流向真正的消费领域,以激发消费潜力,提升市场的活力。“如果按照1%的贴息比例,意味着1元钱的贴息资金,有可能带动100元钱的贷款资金用于居民消费,或者是消费领域服务业的供给。”山东省宏观经济研究院社会所所长、研究员孙明霞表示,不同于消费品以旧换新补贴,“双贴息”政策是财政和金融的又一次协同发力。
同时,为扩大政策的覆盖面,两项贴息在政策的设计上充分体现了普惠性,全面覆盖居民日常消费和各类群体,满足人民群众多元化、多层次的消费需求。孙明霞表示,这一次中央财政首次将贴息对象从企业等经营主体扩容至个人,也是落实今年《政府工作报告》中提出的“推动更多资金资源‘投资于人’”的又一创新探索。政策精准聚焦基础型和改善型消费领域,涵盖与人民群众品质生活息息相关的八类主要消费服务业。既拉动需求又改善供给,形成促进消费与产业升级的良性循环。
当前服务消费成为拉动经济增长的新引擎,人民群众消费需求呈现多层次、多样化、品质化特点。两项贷款贴息政策分别从消费的需求端和供给端同时发力,更加注重"投资于人",将财政金融政策的着力点更多转向扩内需、惠民生、促消费。
“提振消费利好政策频出,与山东《关于提振消费的实施方案》、提振消费十大行动等形成政策合力,进一步为消费市场注入动力。有望发挥财政资金的杠杆作用,精准推动消费领域供需两端进一步改善,持续激发消费市场活跃度,释放更大消费新动能,为经济高质量发展提供有力支撑。”孙明霞说。(来源:大众新闻)








