金融市场下跌放量与上涨缩量啥情况?一文为你解惑
<股票配资公司>金融市场下跌放量与上涨缩量啥情况?一文为你解惑股票配资公司>
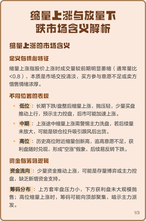
在金融市场中,下跌放量上涨缩量是一种常见的成交量与价格变化的组合情况,其背后蕴含着丰富的市场信息。
首先,下跌放量意味着在价格下跌的过程中,有大量的卖盘涌出,市场恐慌情绪较为明显。这可能是由于一些利空消息的影响,或者是主力资金的出货行为,导致投资者纷纷抛售手中的股票或基金。放量下跌通常会对市场造成较大的压力,短期内价格可能继续下跌。

而上涨缩量则表明在价格上涨的过程中,买盘相对较少,市场参与热情不高。这可能暗示市场对上涨的信心不足,或者是上涨动力已经逐渐减弱。虽然价格有所上升,但成交量的萎缩使得上涨的持续性受到质疑。
为了更清晰地理解这种情况,我们可以通过以下表格来对比下跌放量和上涨缩量的特点:
下跌放量
大量
恐慌
短期内可能继续下跌
上涨缩量
较少
信心不足
上涨持续性存疑

成交量的变化对于股票价格趋势具有重要的预示作用。如果在一段较长时间内,下跌放量上涨缩量的情况持续出现,那么这可能暗示市场整体处于弱势状态。因为下跌时的放量显示出市场的抛压较大,而上涨时的缩量则表明买盘力量不足以推动价格持续上涨。
然而下跌缩量和下跌放量,需要注意的是,不能仅仅依靠这一单一的指标来判断市场走势。还需要结合其他技术指标,如均线系统、MACD 指标等,以及基本面的分析,包括公司的财务状况、行业发展前景等,来综合判断股票或基金的投资价值。
例如,如果一只股票在下跌放量上涨缩量的同时,公司业绩不佳,行业竞争激烈,那么其未来价格下跌的可能性就较大。反之,如果公司基本面良好金融市场下跌放量与上涨缩量啥情况?一文为你解惑,只是短期内受到市场情绪的影响出现这种成交量变化,那么可能是一个暂时的调整阶段。
总之,下跌放量上涨缩量是一种需要引起投资者关注的市场现象,但在做出投资决策时,应综合考虑多方面的因素,以降低投资风险,提高投资收益。








