2019行情好转配资炒股复苏,宜华健康实控人穿仓逼迫资方签协议

<股票配资公司>2019行情好转配资炒股复苏,宜华健康实控人穿仓逼迫资方签协议

随着2019年行情的好转,熊市里难得一见的“一把梭”、“满仓干”和“配资炒”的现象又开始复苏了。尤其是配资炒股,风头正愈演愈烈,尽管监管部门曾一再强调会密切关注场外配资的情况,但仍有一些公司和机构在顶风作案。

此前,据新浪财经报道,接到资方人士爆料,宜华健康()(,SZ)实控人刘绍喜通过第三方机构与资方签订股票配资合作协议,结果穿仓了。本应该补仓的刘绍喜,却在此时召集所有资方开个会,逼迫他们签署一份股票回购协议。

什么是穿仓呢?意思是账户上所有的钱不但没有了,还倒欠配资公司的钱。而爆仓指股票被配资公司给强平了,账户上可能还有钱!

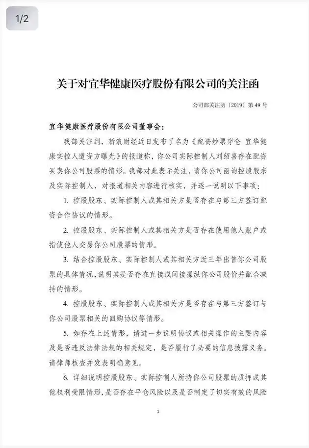
3月19日,深交所对宜华健康下发关注函,关注函中指新浪财经近日发布了名为《配资炒票穿仓宜华健康实控人遭资方曝光》的报道称,你公司实际控制人刘绍喜存在配资买卖你公司股票的情形。要求公司说明控股股东、实际控制人或其相关方是否存在与第三方签订配资合作协议的情形。配资炒自家票穿仓,遭到资方曝光

公开资料显示,宜华健康的前身是一家名为宜华地产的房地产开发商,公司于2014年全面转型医疗健康产业,在2015年更名为宜华健康。此后的短短四年时间里,公司通过并购、参股等方式控制的医院数量就达到了22家,并对外宣称公司已成功构建了医疗养老后勤服务、医疗机构专业服务和养老社区专业服务的“三位一体”服务体系。

通过这些年在医疗健康领域的资本运作,宜华健康的业绩情况得到了明显地提升,年营业总收入持续增长。下图为宜华健康部分医疗健康资产交易情况。

 穿仓配资炒股风险 _股票配资炒利息多少_

不过内行都知道,外延并购式的业绩提升,多来自于并表后短期的营收和利润上涨,而非真正良性运营带来的长期效益。

大规模快速并购扩张的后遗症立马就显现出来了,首当其冲的便是公司的现金流问题。公司2018年三季度报告显示,宜华健康的资产负债率近70%,为公司所在行业内最高,短期负债达到了15.26亿元,而公司目前账上的货币资金仅有3亿元,短期偿还压力巨大。

宜华健康扩张后的另一个后遗症便是,公司头上目前悬着超过21亿元的商誉,占2018年三季度公司净资产规模的86%,并购公司如果不能很好的完成业绩,大幅计提减值后,将给公司带来重创。

然而对于宜华健康当下面临的困难,上市公司的实控人刘绍喜似乎并不关心,专心做起了炒票生意,而且炒的还是自己公司的票。前述爆料的资方告诉新浪,宜华健康的实际控制人刘绍喜,曾经通过第三方机构与他们签订了股票配资合作协议,为上市公司提供了几十个账户进行为期四个月的配资操盘。

_ 穿仓配资炒股风险 _股票配资炒利息多少

据资方爆料人介绍,宜华健康的股价在年前最后一天出现了闪崩,刘绍喜通过三方机构操作账户在当天已经出现了穿仓,而本应该做补仓处理的刘绍喜,却在此时召集他们所有资方,在公司所在地汕头开了个会,逼迫他们签署了一份股票回购协议。

每经小编注意到,春节前最后一个交易日为2月1日,开盘后宜华健康股价急速下挫,10多分钟后即跌停,当天报收于12.38元,下跌9.96%。

按照协议的内容,资方需要在与刘绍喜他们合作的四个月期间不卖出股票,才能获得赔偿以及部分资金占用的利息。而从资方的反馈来看,他们对于协议中的条款颇不满意,认为己方需要继续承担公司股票下跌的风险,却收益甚微。

果不其然,年后宜华健康的股价继续下行,连收两个跌停,资方已经出现了本金损失。据资方爆料人透露,如果按照前期签署的配资协议,刘绍喜方面需要承担资方的本金赔偿了。不过按照新签署的股票回购协议,他们至少还需要承担两到三个月的时间风险,才能拿到相关的赔偿和利息。

深交所出手,下发关注函

宜华健康3月19日收到了深交所下发的关注函,要求对媒体报道相关内容核实并说明七个方面的事项。

 穿仓配资炒股风险 _股票配资炒利息多少_

_ 穿仓配资炒股风险 _股票配资炒利息多少

其中分别为:

1、控股股东、实际控制人或其相关方是否存在与第三方签订配资合作协议的情形。

_股票配资炒利息多少_ 穿仓配资炒股风险

2、控股股东、实际控制人或其相关方是否存在使用他人账户或指使他人交易公司股票的情形。

3、结合控股股东、实际控制人或其相关方近三年出售公司股票的具体情况,说明其是否存在直接或间接操纵公司股价并配合减持的情形。

4、控股股东、实际控制人或其相关方是否存在与第三方签订与公司股票相关的回购协议等情形。

5、如存在上述情形,请进一步说明协议或相关操作的主要内容及是否违反法律法规的相关规定,是否履行了必要的信息披露义务。请律师核查并发表明确意见。

6、详细说明控股股东、实际控制人所持公司股票的质押或其他权利受限情形,是否存在平仓风险以及是否制定了切实有效的风险化解措施。

7、控股股东、实际控制人或其相关方是否存在对公司的非经营性资金占用以及要求公司违规对其提供担保的情形。

当深交所关注函公布之后,宜华健康股价迅速闪崩,跌幅一度超过5%,最后收跌4.19%。

监管层严禁场外配资

近日,中国证券业协会召集部分券商召开有关规范信息系统外部接入、防范场外配资风险的专题会议,命令券商排查配资风险,规范外部接入。

另外,3月18日,两地证监局更是出重手,两家券商营业部老总因场外配资遭免职。

蒙古证监局公告显示,西部证券()股份有限公司包头钢铁大街证券营业部负责人刘强在任职期间,不落实证监会关于账户实名制的监管要求,组织账户出借及配资活动,并为双方提供担保,扰乱证券市场秩序。

_股票配资炒利息多少_ 穿仓配资炒股风险

刘强此次被处罚,也揭开了配资利益链的冰山一角。

据中国证券报报道,类似刘强这样的券商营业部人员,正是配资利益链条的重要一环。曾将自己的股票账户出借给配资公司的李强(化名)告诉记者,正是券商营业部的客户经理为自己和配资公司牵的线。

“模式很简单,当时我把股票账户借给配资公司,配资公司按照月息一分二给我利息。这样算下来,年化收益率差不多有12%到13%,而且每个月结算一次,前几年行情不好的时候,这比自己炒股强多了。”李强表示。

曾干过配资公司的王明(化名)告诉记者,除一般的配资,配资公司还经常与操盘手勾结操纵股价,“要操纵股价一般至少需要四五十个账户,这样的账户每个100万元起,但也不要太大,否则容易被监管层盯上,最理想的账户是500万元到2000万元的。”

当然,配资风险巨大,即便对于提供配资账户、拿固定利息的“金主”而言同样如此。

据了解,融资客在以一定的杠杆比例向配资公司借入配资账户和资金时,需要先向配资账户打入一定的保证金。如果出现股价大幅下跌的情况,融资客只要在跌破补仓线后及时追加保证金,配资账户的资金安全能够得到保障。

但是,一旦遇到极端情况,比如连续跌停,配资公司无法强制平仓,则会出现保证金亏完之后继续侵蚀本金的情况,也就是“穿仓”。

同日,浙江证监局在诚信信息一栏公布了类似违法违规行为。首创证券杭州文二路证券营业部负责人金炜棋股票配资炒利息多少,违规为其他证券公司客户与他人之间的融资以及出借证券账户提供中介或其他便利,被证监局认定为不适当人选,要求证券公司免除其营业部负责人职务。

 穿仓配资炒股风险 _股票配资炒利息多少_

对于整个证券市场而言,场外配资助涨助跌,会加大股价的波动幅度,潜在风险同样值得防范。而在这样一个节点2019行情好转配资炒股复苏,宜华健康实控人穿仓逼迫资方签协议,宜华健康上市公司被爆实控人配资炒自家股票,后续监管层又会如何处理呢?