11月27日股市暴跌,A股、港股全线下挫,中金公司股价重挫原因
<股票配资公司>11月27日股市暴跌,A股、港股全线下挫,中金公司股价重挫原因股票配资公司>
今日早盘,受隔夜美股大跌影响,亚太主要股市全线下挫,截至发稿,日经225指数跌超2%,韩国综指跌超1%,新西兰NZX50指数跌近1%。港股同样大跌,截至发稿,恒指跌超2%,再度失守19000点。
A股市场早盘也出现回调,上证指数跌1.02%,创业板指跌2.01%,海运、石油、地产、零售等概念则逆势走强。
在这其中,千亿市值龙头券商中金公司股价大跌9%,引发投资者热议。
截至午间休市,中金公司A股报39.07元/股11月27日股市暴跌原因,跌幅9.03%,半日成交6.69亿元;中金公司H股最新报13.02港元/股,跌幅9.21%。


中金公司A、H股早盘走势
市场普遍认为,中金公司股价重挫与昨日晚间披露的配股公告有关。9月13日晚间,中金公司披露配股公开发行证券预案,拟采用向原股东配售股份方式,募集资金不超过270亿元人民币。
近年来,上市券商通过配股募集资金似乎已成业内惯例。据统计,仅2021年以来,就有中信证券、东吴证券、财通证券、东方证券、兴业证券等多家券商公布配股方案。其中,中信证券今年年初完成的A+H股合计募资273亿元,刷新券业历史。
但对于普通投资者而言,券商配股似乎并不是“好消息”。从股价走势上看,上述券商在公布配股方案后,股价多数遭遇快速下跌。从配股本身而言,投资者参与的强制性、股东即期回报的摊薄、配股价格的折让等种种问题,都使得二级市场对配股行为“认同度较低”。
中金公司拟配股募资
不超过270亿元
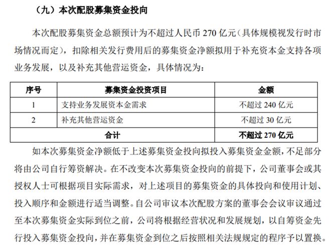
9月13日晚间,中金公司披露《2022 年度配股公开发行证券预案》,拟采用向原股东配售股份方式,募集资金不超过270亿元人民币,募集资金净额拟用于补充资本金支持各项业务发展,以及补充其他营运资金。

截自中金公司《2022 年度配股公开发行证券预案》
中金公司表示,本次配股募集资金总额预计为不超过270亿元人民币(具体规模视发行时市场情况而定),扣除相关发行费用后的募集资金净额拟用于补充资本金支持各项业务发展(不超过240亿元),以及补充其他营运资金(不超过30亿元)。

截自中金公司《2022 年度配股公开发行证券预案》
值得一提的是,根据公告,中金公司控股股东中央汇金投资有限责任公司已承诺以现金方式全额认购其在本次配股方案中的可配售股份。
配股=下跌?
作为上市公司再融资方式之一,配股之所以备受争议,主要原因在于配股的实施可能导致股东即期回报被摊薄,同时短期内对公司ROE(净资产收益率)存在负面影响。
除了股东即期回报存在被摊薄的风险外,上市公司配股价格往往也较市场价有所折让,从而对资金情绪形成扰动。
以中金公司公告中配售股份数量不超过14.48亿股,募集资金总额不超过270亿元人民币简单计算,中金公司此次配股价格约为18.65元/股,较昨日收盘价42.95元/股折价接近六成。

据统计,2021年以来,先后有中信证券、东方证券、财通证券、东吴证券、兴业证券公布配股方案。受种种因素影响,这些券商在配股方案公告次日,股价无一例外遭遇大跌。其中,兴业证券去年8月24日配股方案落地后,次日股价封死跌停。

2021年以来券商配股方案公布后的股价表现
但整体而言,配股对券商股价的影响还是偏于短期。如财通证券去年4月公布配股方案后,次日股价大跌4.14%,但随后不到10个交易日便收复失地;东方证券去年3月配股方案公布次日股价大跌超8%,但此后在5月份开启的一波券商股行情中,公司股价上演翻倍走势。
从不久前公布的半年报业绩看,上市券商单季利润呈现环比改善,但大小券商间的分化更趋剧烈:前五大券商分走板块45%的利润,高于2021年末5个百分点。一方面,弱市行情龙头券商业绩表现往往更加稳健;另一方面,资管投行业务业绩向头部集中趋势明确。
天风证券分析认为,随着部分头部券商逐渐做深做实财富管理业务转型,预计未来相较其他券商优势会进一步凸显。此外随着我国资本市场机构化进一步加深、场内衍生金融工具的扩容和监管法规的完善,客需驱动的机构交易型资本中介业务有望加速发展,利好资本实力强大和机构客群规模排名靠前的头部券商。
“当前券商板块PB估值仅1.38倍(截至9月8日),处于历史底部区间(12年以来10%分位以下),建议把握行情回暖后券商股高弹性机会。我们认为财富管理和机构业务领先的头部券商有望获更高估值溢价。”天风证券表示。
海运逆势上涨 风口来了?
9月14日上午交易时段,航运板块拉升走强。招商南油一度上涨超8%,中远海特、招商轮船、中远海能等不同程度走高。9月以来,招商南油持续走强,累计涨幅超30%。

消息面上,VLCC(超大型油轮)上周环比上涨26%,是上周唯一上涨的原油轮船型。VLCC报价环比前一周上涨26%,达到50111美元/天,其中TD3C(中东-中国)航线上周五(9月9日)环比前一日上涨37%。
波罗的海干散货运价指数(BDI)最近也逐步回升,上周累计涨幅超11%。

机构:美股大跌对A股影响没那么大
美国劳工部13日晚间发布数据显示,美国8月消费者价格指数(CPI)同比上涨8.3%,剔除波动较大的食品和能源成分的核心CPI同比上涨6.3%,双双高于市场预期。
通胀高烧难退,投资者担忧美联储将继续大幅加息对抗通胀,美股再现暴跌行情。截至收盘,道琼斯指数跌幅3.94%报31104.97点,标普500指数失守4000点关口,下跌4.32%报3932.69点,纳斯达克综合指数下跌5.16%报11633.57点。
中金公司认为,本轮美国经济下行周期的最终结局可能是“滞胀式”衰退。这类衰退的主要矛盾在于通胀,而非通缩,即使进入衰退,美联储或也不会很快降息。由此带来的结果是美债收益率见顶时间更晚,美股“磨底”时间更久,美元维持强势。美国通胀数据公布后,美股三大指数大跌,美债收益率跳升,美元反弹。而这也可能也是未来一段时间美国资本市场的“新常态”。
美股大跌对A股是否有影响?
对此,中信建投证券董事总经理、首席策略官陈果认为,首先,美国通胀及利率对A股是“次要矛盾”,对汇率预期和北向资金会有影响,但核心还是看国内利率。其次,去年底今年初美债利率是从低位刚开始大幅上升, 本轮上升边际影响减弱,假设按照现在市场偏悲观预期,9月加息100基点,终点在425基点左右,需要注意的是,现在加息幅度越大,市场对美国后续走向衰退的预期越上升,因此综合看十年期美债利率在3.5%以上的上升空间并不大,估计在一个百分点以内。
陈果进一步指出,本轮周期,中国与美国经济、市场完全不同步11月27日股市暴跌,A股、港股全线下挫,中金公司股价重挫原因,A股的核心矛盾不是担心估值下杀,而是景气稀缺。海外衰退预期上升对出口依赖型公司的盈利预测带来影响,而其它景气维持类资产在国内乃至全球资产中的稀缺性将进一步上升。
责编:郭晨希、蒋烨欢 校对:孙洁华
制作:季宇亮 图编:张大伟 总审读:朱建华
监制:张晓光 签发:潘林青








