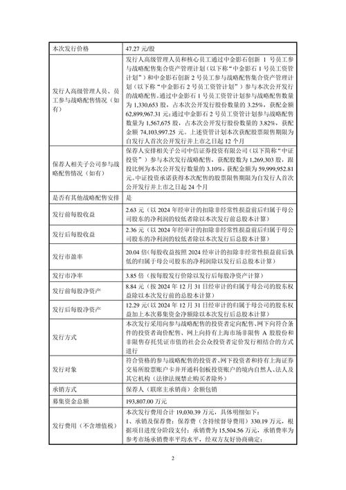
上交所科创板上市条件及财务要求(含红筹企业、表决权差异)
<股票配资公司>上交所科创板上市条件及财务要求(含红筹企业、表决权差异)股票配资公司>
发行人申请在上交所科创板上市,应当符合哪些条件?
答:(1)发行人申请在上交所科创板上市,应当符合下列条件:
①符合中国证监会规定的发行条件;
②发行后股本总额不低于人民币3000万元;
③公开发行的股份达到公司股份总数的25%以上;公司股本总额超过人民币4亿元的,公开发行股份的比例为10%以上;
④市值及财务指标符合本规则规定的标准;
⑤交易所规定的其他上市条件。
(2)红筹企业发行股票的,前款第二项调整为发行后的股份总数不低于3000万股,前款第三项调整为公开发行的股份达到公司股份总数的25%以上;公司股份总数超过4亿股的,公开发行股份的比例为10%以上。红筹企业发行存托凭证的,前款第二项调整为发行后的存托凭证总份数不低于3000万份,前款第三项调整为公开发行的存托凭证对应基础股份达到公司股份总数的25%以上;发行后的存托凭证总份数超过4亿份的,公开发行存托凭证对应基础股份达到公司股份总数的10%以上。交易所可以根据市场情况,经中国证监会批准,对上市条件和具体标准进行调整。
(3)发行人为境内企业且不存在表决权差异安排的,市值及财务指标应当至少符合下列标准中的一项:
①预计市值不低于人民币10亿元,最近两年净利润均为正且累计净利润不低于人民币5000万元,或者预计市值不低于人民币10亿元,最近一年净利润为正且营业收入不低于人民币1亿元;
②预计市值不低于人民币15亿元,最近一年营业收入不低于人民币2亿元,且最近三年累计研发投入占最近三年累计营业收入的比例不低于15%;
③预计市值不低于人民币20亿元,最近一年营业收入不低于人民币3亿元,且最近三年经营活动产生的现金流量净额累计不低于人民币1亿元;
④预计市值不低于人民币30亿元,且最近一年营业收入不低于人民币3亿元;
⑤预计市值不低于人民币40亿元,主要业务或产品需经国家有关部门批准上交所科创板上市条件及财务要求(含红筹企业、表决权差异),市场空间大,目前已取得阶段性成果。医药行业企业需至少有一项核心产品获准开展二期临床试验,其他符合科创板定位的企业需具备明显的技术优势并满足相应条件。

(4)符合《国务院办公厅转发证监会关于开展创新企业境内发行股票或存托凭证试点若干意见的通知》(国办发﹝2018﹞21号)相关规定的红筹企业,可以申请发行股票或存托凭证并在科创板上市。
营业收入快速增长,拥有自主研发、国际领先技术,同行业竞争中处于相对优势地位的尚未在境外上市红筹企业,申请在科创板上市的,市值及财务指标应当至少符合下列标准之一:
①预计市值不低于人民币100亿元;
②预计市值不低于人民币50亿元,且最近一年营业收入不低于人民币5亿元。
前款所称营业收入快速增长,指符合下列标准之一:
①最近一年营业收入不低于人民币5亿元的,最近3年营业收入复合增长率10%以上;
②最近一年营业收入低于人民币5亿元的ipo上市财务要求,最近3年营业收入复合增长率20%以上;
受行业周期性波动等因素影响,行业整体处于下行周期的,发行人最近3年营业收入复合增长率高于同行业可比公司同期平均增长水平。
处于研发阶段的红筹企业和对国家创新驱动发展战略有重要意义的红筹企业,不适用“营业收入快速增长”上述要求。
(5)发行人具有表决权差异安排的,市值及财务指标应当至少符合下列标准中的一项:
①预计市值不低于人民币100亿元;
②预计市值不低于人民币50亿元,且最近一年营业收入不低于人民币5亿元。
发行人特别表决权股份的持有人资格、公司章程关于表决权差异安排的具体规定,应当符合《科创板股票上市规则》第四章第五节的规定。
上述所称净利润以扣除非经常性损益前后的孰低者为准,所称净利润、营业收入均指经审计的数值。所称预计市值,是指股票公开发行后按照总股本乘以发行价格计算出来的发行人股票名义总价值。








