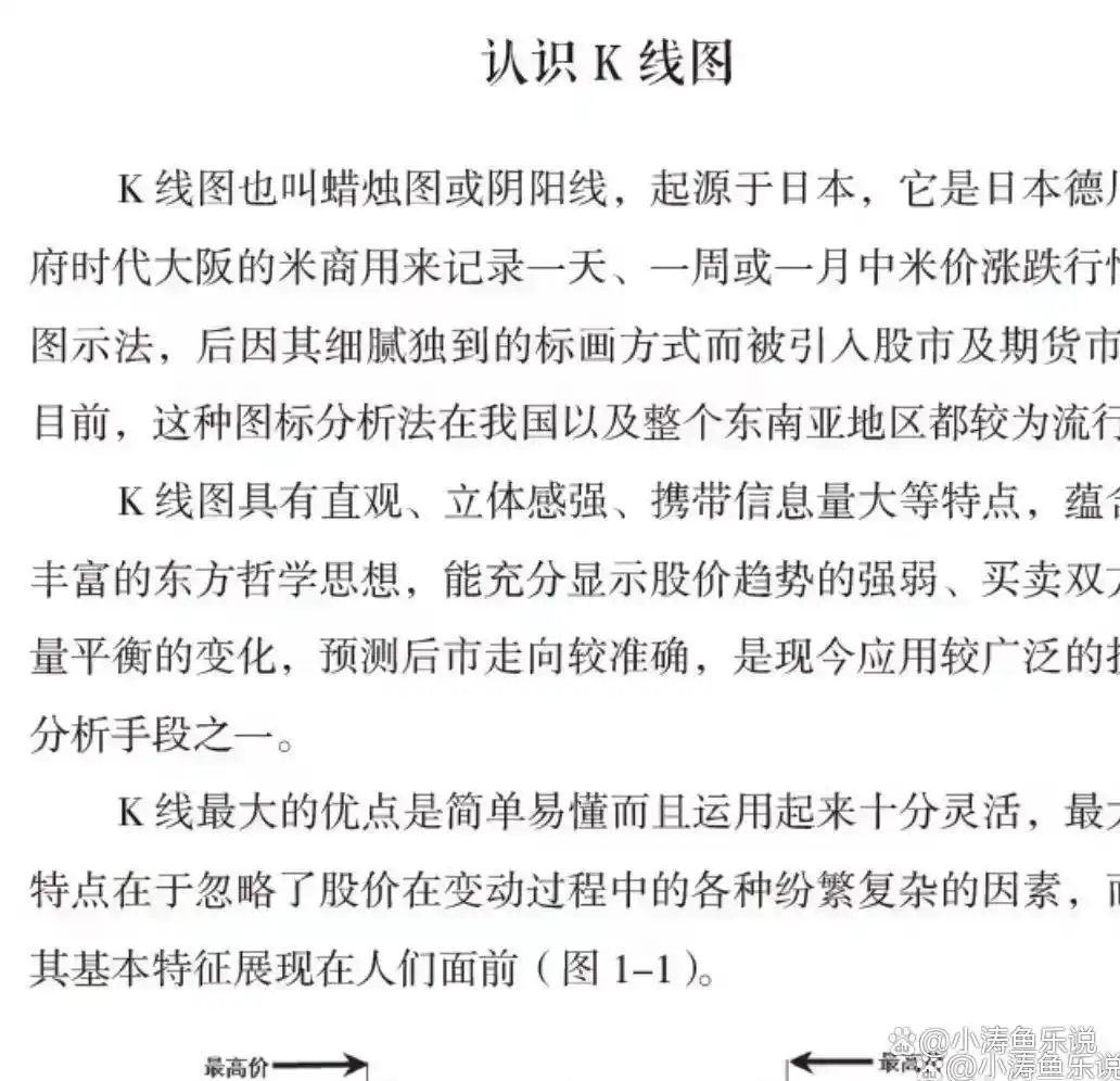
中国股市换手率门道多,大于2%该咋选股?股民必看
<股票配资公司>中国股市换手率门道多,大于2%该咋选股?股民必看股票配资公司>
散户投资者还有一个常犯的错误,那就是教条主义,即不懂得市场是不断发展变化的,不知道灵活运用白己掌握的规律。
所以散户投资者不仅要勤奋努力,还要有智慧,并且懂得下述的两则道理:一是明白股市无常,要学会变通。

炒股不是不能赚钱,是基本功一定要练好。投资者成长的过程要不争,不骄,不躁,踏踏实实的走好每一步,相信结果一定不会差。
每个超级的交易者都有自己的擅长的地方,而且,从来不贸然到别人的领域去。
一次交易的成功,实在不意味着什么,我们没有任何理由自以为是、妄自尊大;反过来,一次失败的交易,也实在不能够击垮我们,我们也无需妄自菲薄。
但是,要想在市场中活得更加长久、走得更加长远,我们需要时时刻刻,戒备着自己的种种心魔。
中国股市:换手率大于20%代表着什么?领悟不透的股民,请趁早离开A股
换手率的大小与活跃状态(划重点)
拉通沪深个股我们可以看到大多数的股票的换手率都是在3%以下,这也是股市的常态。
一般来说我们可以按几个区间来判断股票的活跃度

①1%以下,绝对地量。
②1%-2%,成交低迷。
③2%-3%,成交温和。
对于换手率3%以下的情况,股民要注意两种情况:一种是没有庄家参与的散户行情;
另一种是股票经过放量上涨行情之后,在股票价格相对高位区域横盘震荡,如果出现低换手率、成交量小的话,说明庄家暂时没有出货打算,准备再创新高
④3%-7%,成交活跃。庄家也是积极参与,股民可以根据股票前期走势来分析庄家下一步动向。
⑤7%-10%,高度活跃。筹码在急剧换手,如果在高位出现的话,庄家出货的可能性非常大。
⑥10%-20%,非常活跃。如果不是在上升的历史高位区或者见中长期顶的时段,则意味着强庄股的大举运作。
⑦20%以上,过于活跃。此事必有妖,股价在高位大部分是主力庄家在减仓出货;若在股价在低位,多为主力庄家吸筹。我们看下图也可以看到,在这种情况下,大多数都是有大跌的行情。

通过换手率确定股票买点
长期低换手的底部股票,突然某日高换手放量上涨,则表示该股新资金进入的可能性较大,此时可在放量后缩量回调的阴线时逢低买入。

通过换手率把握股票卖点
相对高位股票突然出现单日尤其是数日连续高换手,则表示主力派发的意愿明显,此时不管该股是上涨、横盘还是下跌,在充分考虑风险的前提下,都应该先卖出静观其变。

短线三不碰
60分钟K线“空方炮”绝不碰
所谓的空方炮就是指两阴夹一阳的K线形态,它由两根较长的阴线和一根较短的阳线组成,三根K线呈下跌走势换手率大于2选股,阳线夹在阴线之中,阴线的顶部尽量低,阳线的实体尽量短。
当股价在高位区域出现空方炮时,表示空方取得支配地位,多方虽有反抗,但力量微弱,明显不敌空方,后市看跌。

设置多头陷阱出货
一般情况下,重要的阻力关口一旦被突破,就会变成支撑位,因此,冲破阻力位就成为大部分相信技术分析的股民的操盘准则。
庄家经常借用股民的这种操盘准则来制造假突破的现象,诱使散户进场,趁机派发出货。

高位阴十字星
高位十字星是K线十字星的一种形态,在K线理论中,十字星在技术上代表多空分歧严重,大盘或个股的后期走势不能确定。
而高位十字星代表的是大盘或股价在冲高受阻以后,回调的可能性加大。
当股价一路上涨,市场一片看好,个股人气非常旺,个股股价不断地向上推高,这个时候庄家已经到了收割的时候了,需要在高位出货他们才能获取更大的利润。
从而出现大多数散户在不断地接筹码,然而主力在慢慢的出货,所以导致多空双方的力量均衡。

在一轮股价上涨行情的尾期,一旦出现3只乌鸦形态,后期市场将迎来下跌,多方离场,空仓进场。
而场内的主力资金已将持续出逃减仓。后期将出现一波下跌行情。投资者将及时控制仓位,规避风险。
炒股90%的股民亏损,中国股市的钱到底都被谁赚走了?
今年股市下跌,散户哀鸿遍野,钱到底是被谁赚了呢?
我们都知道,股市中低收高抛的人一定会赚钱,这就导致了资金从高位接盘者手中流向低位收入者的手中。
举一个例子:2015年7月股灾期间,国家队证金公司曾经出资2000亿人民币认购了五只公募基金,自此走上了救市的道路。
还是先看一个小故事:
有一个收购玉石的商人相中一块玉,拿到手中爱不释手
但他表面上会装作轻描淡写的样子:“老板,你这块玉上有个黑点子,这么大,这是茨点,不要不要,我收回去卖不掉啊。
”玉石主人拿过一看,果真如此,立马矮了三分,商量着说:“您看,能出个什么价?”
“这玉石拿回去我不好处理啊,这样吧,看在老关系的面子上,给个两三元算了。”
玉石商人终于花四分之一不到的价格将玉石买到手。回到他店里立即挂上50元标价去卖,这时候有一个人看中这块玉石,说了同样话:“老板,你这玉石上有个茨点。”
“茨点?大兄弟,你看清楚了,那叫画龙点睛,你见过玉石上有着一模一样的眼睛吗?”
“既然你知道没这一模一样点睛玉石,我这个就是孤品,无价之宝啊。”
终于,这个玉石商人将几元钱买来的一块玉石以翻十多倍的价格忽悠走了,其实呢,
在股票市场里主力在做同样的事,那大小非上市不是特大利空吗?主力说:利空出尽是利好。

形态特征:
①股价加速脱离瀑布线:股价加速脱离了瀑布线以后,价格连续上涨空间加大。股价表现非常强势,瀑布线明显从黏合向发散转变。
②BIAS尖顶出现:BIAS指标的尖顶反转形态出现,股价很快进入顶部区域。在瀑布线上方的卖点被验证,股价随即跌破瀑布线。
形态解读:

如上图所示,瀑布线在F位置明显向上发散后,股价快速飙升。对比同期BIAS指标,J位置的尖顶反转形态出现。同期,股价从1位置加速回落到瀑布线上方。瀑布线在N位置黏合以后,BIAS指标在B位置的反弹强度较小,使得股价难以在2位置继续回升,之后进入回落状态。

如上图所示,股价在瀑布线上方虽然强势飙升到G位置,同期BIAS指标却完成了J位置的尖顶形态。BIAS数值回落到E位置期间,指标反弹强度有限,股价从1位置的高位回落。接下来,N1位置的瀑布线黏合后,股价跌幅从2位置开始扩大。
买卖点判定:图1中,BIAS尖顶反转后,瀑布线上方的1位置的卖点出现;接下来,N位置的瀑布线黏合后,反弹乏力的2位置卖点出现。图2中, BIAS指标尖顶反转后,指标在E位置的反弹强度较小,瀑布线上方1位置的卖点出现;Y位置出现黑三兵K线形态后,瀑布线在N位置向下黏合,2位置的减仓机会出现。
投资小知识:你的股票账户正在流血!被套牢后必须知道的几个保命操作
一、什么叫被套牢?
简单说就是你买的股票 跌得比成本价还低,现在卖出就是亏钱。比如你10块钱买的股票现在跌到7块 ,每手亏300块,这时候就相当于被"套"住了。
️注意:被套不可怕,可怕的是乱操作!
我见过太多新手一被套就疯狂补仓,结果越套越深。
二、为什么会套牢?(自查清单)
1️⃣ 听消息炒股("专家说这个要涨!")
2️⃣ 追涨杀跌(看到涨停板就冲进去)
3️⃣ 不会看基本面(连公司是干啥的都不知道)
4️⃣ 仓位管理失控(一把梭哈全仓杀入)
5️⃣ 没有止损纪律(跌了10%还硬扛)
中3条以上的朋友 要特别注意了!
三、4种自救方法
方法1:装死躺平法
适合:优质白马股/指数基金
案例:2020年小李28元买格 力 电 器,跌到22元装死不动,去年分红+股价反弹反而盈利15%
操作要点:
必须是业绩稳定的好公司
做好持有1-3年的准备
期间坚持打新股赚补贴
方法2:补仓摊低成本
适合:熟悉行业的周期性股票
案例:老王在宁德时代400元买100股,跌到300元补200股,成本降到333元,反弹到350元就解套。
避坑指南:
必须间隔至少15%再补
每次补仓金额不超过首次的1/3
总仓位别超过可投资金的50%
方法3:调仓换股
适合:基本面变差的垃圾股
案例:小张15元买的某教育股跌到5元,果断换仓到新能源ETF,半年回血40%
调仓信号:
公司连续2年亏损
行业政策发生重大变化
大股东频繁减持
方法4:止损离场
适合:短线题材炒作股
案例:2021年追高元宇宙概念股的老周,从50元跌到45元果断割肉,躲过了后来跌到20元的悲剧。
止损铁律:
短线亏损超7%必须止损
中长线亏损超15%要考虑
跌破重要均线(如60日线)立即撤退
四、案例教学
【反面教材】2022年新手小王:

满仓追高某医药股(成本80元)
跌到70元补仓 60元再补
现在股价35元 亏损65%
【正确示范】老股民刘姐:
某芯片股100元建仓20%
跌到85元补仓10%
跌破60日均线立即止损
总亏损控制在8%以内
五、掏心窝的话
1️⃣ 永远不要借钱炒股(血的教训!)
2️⃣ 做好仓位管理(单只股票别超过20%)
3️⃣ 留足备用金(至少保留30%现金)
4️⃣ 定期复盘调整(每月检查持仓)
沪指3371点:股价已到达低位,为何主力硬抗不拉?无知的散户还满仓
庄家让散户在底部“割肉”,主要是庄家想在底部吸取到更多的低价位筹码,这样一来庄家拉一波上涨就会比较轻松节省成本。
如果庄家手里吸不到够多的低价位筹码,就没法在一波拉升中赚到更多的钱。
所以,让散户割肉在底部是庄家拉升一波上涨必需要做的基本工作。
第一:打乱支撑位的形态。
技术派的散户很相信股票的形态,庄家就把这些技术派散户相信的所谓支撑位给弄混淆了。
有时候行情利好的时候,市场反弹的时候,庄家照样把个股砸跌,甚至创新低的砸下跌。
这样一来技术派的散户一看支撑位破了,就产生了这样的感觉:股市没有最低,只有更低,不能再拿了,得割肉止损了,否则会超赔越多,于是就割肉了。

第二:庄家让散户从希望,失望中来回的循环,最后伤透了心离开。
股市里,有些庄家先是给散户看到一些形态走势上的希望,然后又给这个希望浇灭掉,重复十几次后,会让散户感到彻底没希望了,持股的信心也会动摇。
成交量的作用
1、使冷门股变热门股,热门股变冷。
股票的冷热是由成交量的增减变化而形成的。成交量增加,股票就热,成交量减少,股票就冷。
2、使股价上升,使股价下跌。
在上升行情里,成交量增加时,股价就上涨,成交量减少时,股价就下跌。在下跌行情里,股价下跌时,成交量却增加,表示供给者增多,接手多为抢反弹的短线炒手,不会长期持有。
3、决定股价上升和下降的速度。
成交量萎缩时,股价缺乏原动力,难以上涨。有成交量,才有股价。成交量的放大与缩小,严重影响股价的升降
假如价格跌落,散户却视若无睹,主力会选用以下几种方法来收拾散户:
方法一:持续打压价格
当散户进的股票亏钱被套之时,许多散户就坚决持股不割肉,这个时分主力是不是没方法呢?其实不要轻视主力,散户不割肉主力就持续制作盘面恐慌,让价格持续跌落,跌到散户真实受不了了,比及散户割肉出局为止价格才会呈现止跌!所以主力不逼出散户,主力吸不到筹码,主力不可能做活 雷 锋拉升价格给散户挣钱的。

方法二:打持久战
当股票处于跌落后,散户现已被套住了,但散户不舍得割肉,这个时分主力或许会选用打持久战的方法来逼散户割肉。
也便是把价格控制在一个横盘区域,价格不大涨也不大跌,让许多散户关于这票太失望,消除散户们持股耐心,只能认输出局,做调仓换股介入一些强势股。

方法三:主力装死不动
其真实股票商场傍边,许多人常常会遇到价格每天心电图一样,都是一些散户在生意生意,成交量十分低迷,主力一般都是都不动仓位的,都交由散户生意。
意图便是让被套散户以为这票没主力,不看好这只股票,直接让散户割肉抛出股票,让散户对这股票看不到任何希望。

股票商场散户被套不愿割肉,不要轻视了主力的各种方法,主力会有千万种方法让散户割肉出局。
涨停板建仓
涨停板建仓通常这样的主力手法老到,并且坐庄用意长远,当股票价格快速上冲涨停后,主力拿出一大笔资金封出涨停板,然后再抛出巨量抛售盘,个股价格在分时图上 出现“跳水”态势。
不少短线资金将迫不及待地兑现利润,主力用零散进场盘一一接过这些筹码,如果市场抛压比较大。
那么,股票K线会出现长上影,次日如果大势 不好,个股价格会再次低开2%以上,并有一波快速走低,引诱平仓盘出局,以达到初步洗盘目的。
随着股价逼近主力成本线,主力的主动性进场盘将快速出现,个股 新的涨势就此展开。
在交易中人性的贪婪具体表现为:
1、重仓交易、频繁交易,期望一夜暴富。
2、赚小钱赔大钱,当赚钱时觉得“二鸟在林不如一鸟在手”,急于获利了结。而在赔钱时不愿意小赔离场而是紧紧的拿着亏损单,希望价格回到开仓价附近赚钱后再平仓,而导致损失越输越大。
3、害怕踏空错过行情而去逆市交易。透过自己在市场中的行为可以帮助你认识自己。而认识自己更透彻,你就会越接近市场的本质。

满仓踏空后该怎么办
有人云:“风呼呼吹,手里却没猪,照了下镜子才找到一头。我在这厢跟猪僵持不下,隔壁的镇上却刮起了龙卷风。”这说的是大象起舞,多数投资人不赚钱的现状。
满仓踏空实在让不少股民着急。那么,满仓踏空了该咋办?一位资深市场人士给出的建议是,如果你不是超级短线高手,
如果你没有洞察市场先知的慧眼中国股市换手率门道多,大于2%该咋选股?股民必看,就要做一个经得起诱惑,耐得住寂寞,又静得下心研究的投资者。
股市流行“猪站在风口上”,大风己经来了,大象都吹上天啦,一旦大风吹进猪群,很可能天上满眼都是会飞的猪!
历史经验表明,从2006年至2007年大牛市来看,过程丰富多彩,热点此起彼伏,行情结束回头一看发现大多数股票涨幅相差不大,无非有的先涨有的后涨,有的快涨有的慢涨。
从历年的市场表现其实也能给出很好的答案。在某年的前十个月的时间中,拿着大股票的投资者“满仓踏空”。
每一位初入股市的朋友,都渴望找到那盏指引方向的明灯。今天为大家诚意推荐四本炒股入门必读的经典书籍。它们不仅是开启投资之门的“敲门砖”,更是助你走向理性投资、稳健盈利的“金钥匙”。

【五大核心亮点】
1、全面系统,层层深入
从基础概念到技术分析、基本面解读,再到选股策略与买卖时机——内容全面系统,无论你是投资小白,还是想提升技巧的老手,都能一步步构建完整的投资知识体系。

2、语言通俗,轻松入门
作者用通俗的语言、生动的比喻,把复杂的股市术语讲得明明白白。哪怕你完全没有金融背景,也能轻松读懂、快速上手。

3、案例实战,学以致用
书中不仅讲理论,更搭配丰富真实的案例,带你分析不同市场环境下的股票表现。边学边练,让你真正把知识转化为实战能力。

4、策略精选,有效实用
作者分享亲身实践过的投资策略与技巧,帮你识别机会、控制风险,提高投资成功率。这些经验,正是普通投资者最容易忽略的“决胜细节”。

5、全程陪伴,从入门到精通
不论你处于投资的哪个阶段,这本书都能陪伴你成长。从第一笔交易开始,到形成自己的投资系统,全程指导,助你稳步进阶。
为什么“读”对投资如此重要?
巴 菲 特曾说:“我就是喜欢阅读,不停地阅读,我一天大概要阅读五六个小时,即便我现在阅读的速度不如从前了,但我现在依旧每天看五份报纸,也看相当多的杂志,每天看报表、看年报,我也看许多别的东西,我一直都喜爱阅读,我也爱阅读人物传记。”

很多人在股市中常陷入这样的困惑:
买对了股票,却没赚到钱?
因为没能及时卖出。
买错了股票,却越套越深?
因为不忍心止损。

为什么总是犹豫不决?
因为看不懂市场,缺乏判断依据。
这些问题,根源往往在于知识储备不足。不会看K线,不懂技术分析,就只能被消息牵着走,被情绪左右决策。


而阅读,正是打破这一困局的关键。
同一只股票,有人看到风险,有人看到机会;同一段行情,有人果断出手,有人犹豫不决——差别就在于认知的深度。
股市永远在变,政策、消息、资金流向,每一个因素都可能影响走势。只有持续学习、复盘、思考,才能逐渐看懂门道,做出理性判断。
每天一小时,投资自己是最好的投资

哪怕每天只抽出一小时,用来学习、复盘、观察盘面、预判趋势,长期坚持,你也会发现自己对市场的理解越来越清晰,操作也越来越从容。
这套书,不只是知识的传递,更是一份实战陪伴。价格不贵,不过一顿饭的钱,却可能帮你少走弯路、扭亏为盈,甚至改变你的投资轨迹。
如果你也期待在股市中走得更稳、更远
现在点击下方购买,把这份“投资保险”带回家。
愿你在财富之路,有知识相伴,有策略护航。

q股票获利实战大全华投, 编中国华侨出版社平装
¥99.9
精选
打开百度APP
立即扫码购买
购买








