期货怎么设置止损止盈?3个实用技巧教你看支撑位与均线
<股票配资公司>期货怎么设置止损止盈?3个实用技巧教你看支撑位与均线股票配资公司>
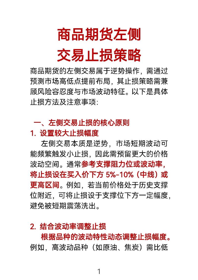
在期货交易中,合理设置止损止盈是控制风险、保障收益的关键环节。掌握有效的止损止盈设置技巧,能够帮助投资者在复杂多变的市场环境中更好地保护资金安全,实现盈利目标。以下为您介绍一些实用的止损止盈设置技巧。
首先是基于技术分析的止损止盈设置。支撑位和阻力位是技术分析中常用的概念。当价格接近支撑位时,可将止损设置在支撑位下方一定距离处。因为一旦价格跌破支撑位,可能意味着趋势反转,及时止损能避免更大损失。例如,某期货品种的价格在一段时间内多次在 5000 元处获得支撑,那么可以将止损设置在 4980 元左右。而止盈则可设置在阻力位附近,当价格上涨接近阻力位时,可能会遇到卖压,难以继续上涨,此时止盈离场可锁定利润。
移动平均线也是重要的技术指标。短期均线向上穿过长期均线形成金叉时,是买入信号;反之,短期均线向下穿过长期均线形成死叉时,是卖出信号。可以根据均线的走势来设置止损止盈。比如,当价格在短期均线上方运行时,可将止损设置在短期均线下方一定距离处期货怎么止盈止损,随着价格上涨,不断调整止损位置,实现移动止损,锁定部分利润。
除了技术分析,还可以采用固定比例法设置止损止盈。投资者可以根据自己的风险承受能力和盈利目标,设定一个固定的止损比例和止盈比例。例如,将止损比例设定为 5%,止盈比例设定为 10%。假设投资者以 10000 元买入某期货合约期货怎么设置止损止盈?3个实用技巧教你看支撑位与均线,当价格下跌到 9500 元时,触发止损;当价格上涨到 11000 元时,触发止盈。这种方法简单易行,能够帮助投资者在交易前就明确风险和收益范围。
另外,还可以结合市场波动率来设置止损止盈。市场波动率较大时,价格波动剧烈,止损止盈的幅度可以适当放宽;市场波动率较小时,价格相对稳定,止损止盈的幅度可以适当缩小。以下是不同市场波动率下止损止盈设置的参考:
市场波动率止损幅度止盈幅度
8% - 10%
15% - 20%
5% - 8%
10% - 15%
3% - 5%
8% - 10%

在实际操作中,投资者还需要根据自己的交易经验、资金状况和市场情况等因素,灵活运用这些技巧,不断调整和优化止损止盈设置,以提高交易的成功率和盈利能力。
本文由 AI 算法生成,仅作参考,不涉投资建议,使用风险自担








