达实智能资产重组承诺履行情况:股份限售与一致行动承诺已全部兑现
<股票配资公司>达实智能资产重组承诺履行情况:股份限售与一致行动承诺已全部兑现股票配资公司>
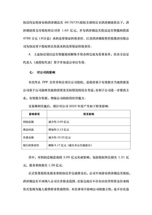
承诺类型
承诺内容
承诺主体
履行情况
资产重组
股份限售承诺
公司本次向其发行的股份自股份发行结束之日起三十六个月内不得转让。
刘磅苏俊锋
已履行完毕
股东一致行动承诺
刘磅承诺,在达实智能发行股份及支付现金购买久信医疗100%股权资产并募集配套资金的交易完成后12个月内,将不以任何方式转让本人在本次交易前持有的达实智能股份,包括但不限于通过证券市场公开转让或通过协议方式转让该等股份,也不由达实智能回购该等股份。如因该等股份在本次交易完成后12个月内由于公司送红股、转增股本等原因而增加的,对于增加的公司股份在本次交易完成后12个月内,本人亦遵守上述承诺。若证券监管部门的监管意见或相关规定要求的锁定期长于上述承诺的锁定期的,本人保证将根据相关证券监管部门的监管意见和相关规定进行相应调整。
刘磅
已履行完毕
再融资
股份限售承诺
所认购的公司本次非公开发行的股份自本次非公开发行结束之日起36个月内不转让。
刘磅
已履行完毕
首次公开发行
股份限售承诺
自公司首次公开发行的股票在证券交易所上市之日起三十六个月内,不转让或者委托他人管理其已持有的公司股份,也不由公司回购该部分股份。
苏俊锋
已履行完毕
关于同业竞争、关联交易、资金占用方面的承诺
避免同业竞争的承诺:不直接或间接从事与公司经营范围相同或相类似的业务。
刘磅苏俊锋
正常履行中

关于不占用公司资金的承诺:不以任何方式占用公司的资产和资源,不以任何直接或者间接的方式从事损害或可能损害公司及其他股东利益的行为。
刘磅
正常履行中
其他承诺
关于公司可能由于住房公积金政策变化而导致的处罚或损失的承诺:将对该等处罚或损失承担连带赔偿责任,以确保公司不会因此遭受任何损失。
刘磅
正常履行中
其他
股份限售承诺
在其任职期间每年转让的股份不超过其所持有本公司股份总数的25%;离职后半年内大股东减持股份政策达实智能资产重组承诺履行情况:股份限售与一致行动承诺已全部兑现,不转让其所持有的本公司股份,在申报离任六个月后的十二个月内通过证券交易所挂牌交易出售本公司股票数量占其所持有本公司股票
刘磅苏俊锋
正常履行中
截至本公告日,上述股东一直严格履行上述承诺,未出现违反上述承诺的行为。本次拟减持事项与此前已披露的意向、承诺一致。
7.本次减持主体不存在《深圳证券交易所上市公司自律监管指引第18号—
—股东及董事、高级管理人员减持股份》第五条至第九条规定的情形。
三、相关风险提示
1.本次减持计划的实施存在不确定性。上述股东将根据二级市场情况、公司股价情况等决定是否实施本次股份减持计划,存在减持时间、减持价格及数量的不确定性,也存在是否按期实施完成的不确定性。
2.本次减持计划未违反《证券法》《上市公司股东减持股份管理暂行办法》《深圳证券交易所股票上市规则》《深圳证券交易所上市公司自律监管指引第1号——主板上市公司规范运作》《深圳证券交易所上市公司自律监管指引第18号——股东及董事、高级管理人员减持股份》等法律、法规及规范性文件的规定,亦不存在违反股东股份锁定及减持相关承诺的情况。
3.本次减持计划的实施不会导致公司控制权发生变更,不会对公司治理结构及持续经营产生重大影响。敬请广大投资者理性投资,注意投资风险。
4.本次减持计划实施期间,公司将督促相关股东严格遵守《证券法》《深圳证券交易所股票上市规则》《深圳证券交易所上市公司自律监管指引第18号——股东及董事、高级管理人员减持股份》等有关法律法规及公司规章制度的要求,及时履行信息披露义务。
四、备查文件
股东关于减持计划的书面文件。
特此公告。
深圳达实智能股份有限公司董事会
2025年9月10日








