今年IPO市场活跃度显著提升,汉鼎咨询将对比分析 A 股与港股
<股票配资公司>今年IPO市场活跃度显著提升,汉鼎咨询将对比分析 A 股与港股股票配资公司>
今年以来,在政策优化和市场复苏的双向加持下,IPO市场的活跃度显著提升,融资项目与规模回暖。Wind数据显示,截至6月30日,上半年A股共有51只新股上市,同比增加7家,IPO募集总额达373.55亿元;港股IPO市场更是火热“出圈”,上半年共有43家企业成功上市,IPO融资规模达1067.13亿港元(约合人民币974.25亿元),同比激增688.56%,在全球主要股票交易所中,港交所IPO募资规模位居榜首。
此前,汉鼎咨询曾针对多重变量交织下的港股IPO热潮状况的背景和成因进行了分析。本篇中,汉鼎咨询将从A股与港股IPO的审核逻辑、流程差异及市场结构特征等维度,展开更为系统的对比分析,帮助企业具象化对比两地市场的核心差异。
一、监管逻辑差异:A股重合规与战略适配,港股聚焦信息披露
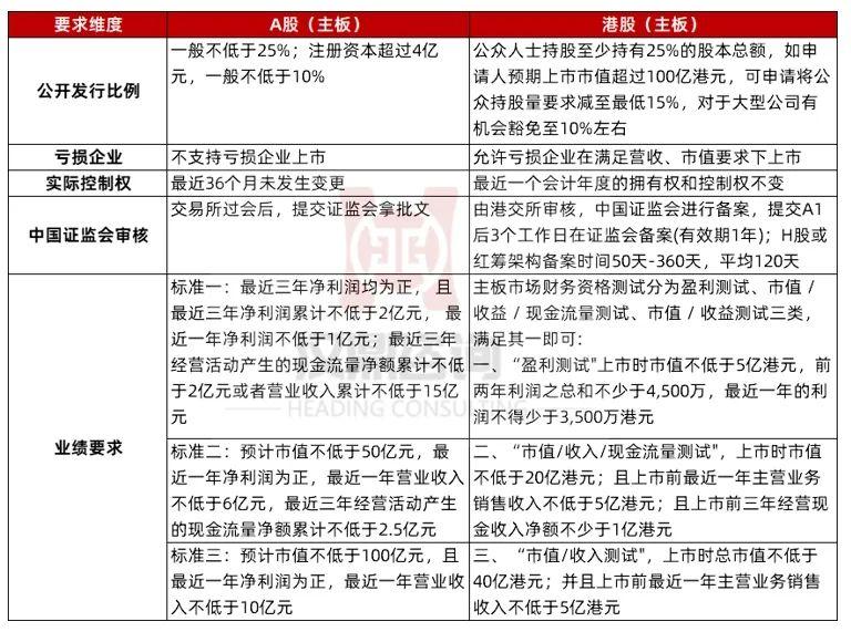
首先从审核理念与制度架构来看,A股与港股IPO审核逻辑存在根本性差异。A股审核遵循从“行业”到“企业”、从“业务”到“财务”的层层递进逻辑,监管机构不仅关注近三年净利润等上市指标,更重视历史沿革合规性、业务模式可持续性及是否契合国家战略方向,对传统行业或敏感行业企业准入相对审慎,虽然当前允许部分符合特定条件如科创属性突出的未盈利企业上市,但整体仍以盈利要求为基础框架。
相比之下,港股采用的是以信息披露为核心的注册制,监管聚焦信息披露的准确完整,对实质性审查限于业务可持续性、控股股东诚信等基础层面。只要充分披露风险,即便企业存在阶段性亏损也可能获批上市,对新兴行业的包容性更具普适性。
另一方面,近年来,A股在政策波动性上显著高于港股,针对IPO的全链条强监管特性自“827新政”以来逐渐显现,在新“国九条”发布后尤为凸显。在此背景下,A股IPO审核呈现显著收紧态势,2024年全年IPO终止数量达437家,2025年上半年终止77家,审核节奏明显放缓。这种导向性在特定行业中影响尤为明显,例如在医疗反腐背景下,医药类企业过会率大幅降低;光伏行业因产能过剩,多家企业主动撤回申请;金融、地产、连锁餐饮等行业也均面临不同程度的实质性限制。不过近段时间,沉寂许久的A股IPO市场,在密集释放政策积极信号。今年6月,证监会发文明确“重启未盈利企业适用科创板第五套标准上市”;六部门联合发文“支持生产、渠道、终端等消费产业链上符合条件的优质企业通过发行上市、‘新三板’挂牌等方式融资”,也为创投行业带来新的曙光。
而港股市场因机构投资者主导、监管市场化、审核透明度高,政策波动性相对较低,其上市要求明确且较少设置“隐性门槛”,问询方向相对可预测。即便推出新规,通常也会为已提交申请的企业设置过渡期,避免政策突变导致企业上市资格突然失效,这种稳定性也使得港股成为了受A股政策限制行业的重要融资渠道。
具体到发行及审核层面,针对业绩要求、公开发行比例、亏损企业上市门槛、实际控制权认定等核心要素,下表中以主板为例针对A股与港股上市规则展开对比:

二、审核流程:A股周期较长,港股趋向标准化
A股IPO流程较为复杂且周期漫长,除试点“即报即审”通道以外,通常需要2-3年完成,该过程主要包含辅导备案、交易所审核、上市发行阶段等,具体如下:
(1)辅导备案阶段(约6-12个月):企业需与地方证监局备案,接受保荐机构上市辅导,并通过验收;
(2)交易所审核阶段(约12-24个月):该阶段企业需要接受多轮监管问询、上会、证监会注册;
(3)发行阶段(约1-2个月):需重新召开股东大会批准发行方案,整个流程中,监管机构拥有较强干预权,如现场检查或现场督导可随时介入。
港股IPO流程更标准化,核心环节包括备案审核、港交所审核、聆讯与发行,具体如下:
(1)备案审核(非VIE红筹架构约1-2个月,涉及VIE架构约3-6个月):向中国证监会提交材料获取出境备案确认函;
(2)港交所审核(约3-5个月):递交A1表后,港交所主要就招股书披露问题提出问询,问询更聚焦一次性披露;
(3)聆讯与发行(约2个月):上市委员会聆讯通过后即可启动路演定价。港股流程集中在交易所内部完成,中国证监会备案仅涉及合规性审查,不干预实质条件判断。
在上述IPO审核过程中,两地在舆情压力方面差异也较为明显。A股IPO企业可能还会面临高强度舆情监督,招股书披露时即迎来首轮舆情高峰,媒体常从风险提示中挖掘报道角度;交易所问询内容也可能会成为深度调查线索,尤其在注册阶段,有些负面舆情可能导致批文延迟发放。港股在IPO过程中的舆情压力相对较低,投资者关系管理重点在路演阶段面向国际机构投资者,而非应对媒体质疑。企业通常采取主动传播策略,如通过品牌故事强化市场定位。
三、成本与定价:A股综合成本低有溢价,港股费用高波动大
IPO财务成本主要由发行费用、上市初费及年费等部分构成,A股与港股市场存在显著差异。

发行费用方面,A股主要包括承销保荐费、审计费、法律费及信息披露费四大类。根据Wind数据统计,2020年-2024年A股整体发行费用率维持在9.8%-12.2%区间,总金额约为6852万元至9108万元,不同上市板块差异较大。尽管此前地方政府通过上市补贴降低企业负担,但2024年8月由司法部、财政部及证监会联合起草的《规范中介服务的规定》明确禁止地方政府以IPO结果发放奖励,同时要求中介收费不得与上市成果挂钩。相较之下,港股整体发行费用率达到13.0%-25.9%,在总金额方面,平均在8126万元至13819万元之间,主要源于跨境合规成本及国际承销溢价。
上市初费环节,A股沪深交易所实施政策优惠免收费用,北交所则按股本规模收取3-10万元;港股采用市值阶梯制,主板上市初费为15万-65万港元,GEM板块为10万-20万港元。
上市年费方面,A股沪深交易所延续免收政策,北交所年费为2-5万元;港股主板年费达14.5万-118.8万港元(随市值递增),GEM年费维持10万-20万港元,长期维持成本显著高于A股。
整体而言,A股受益于本土化服务及政策优惠,综合成本较低,但新政取消地方补贴后企业自担比例上升;港股因国际化运作特性及复杂合规要求,总成本通常高于A股,且年费机制可能会造成持续性财务负担。
发行价方面,如上文所言,尽管A股的首次公开募股(IPO)流程繁杂且周期较长,但在新股发行阶段,其估值通常具有显著溢价。以消费、制造等本土优势产业为例,同类企业在A股的市盈率水平,普遍较港股高出30%-50%。这一现象的主要成因在于,境内投资者对相关行业具备更深的认知度,且A股市场拥有较强的流动性,从而支撑了较高的估值。此前A股对新股发行市盈率设置的23倍上限虽已取消ipo程序,但市场化约束机制仍在发挥作用。一方面,若新股定价超出行业平均水平50%以上,保荐机构须提交专项说明以阐释其合理性;另一方面,网下投资者的报价需以“四个值”(网下投资者有效报价的中位数、加权平均数及公募产品报价中位数、加权平均数)中的孰低值为参照进行约束,以此抑制非理性的过高定价。
香港市场采用完全市场化的定价机制,监管机构仅在特定情形下实施干预,例如发行人市值接近上市门槛下限、关联方认购比例超50%,或发行市盈率偏离行业均值100%且缺乏合理解释等。这种机制使得港股估值易受国际资本流动影响,典型如2024年美联储加息周期中,新股首日破发率攀升至42%;而在2025年降息预期下,该指标回落至28%。因此,概括来说A股虽IPO流程复杂,但新股发行估值溢价显著且受市场化机制合理约束,港股则采用完全市场化定价,估值更易受国际资本流动影响。
另外,两地市场在锁定期制度上的差异更为明显,A股控股股东及实际控制人需承诺上市后锁定36个月;其他IPO前股东至少锁定12个月。港股仅控股股东受6个月锁定期限制,其他Pre-IPO股东可在上市首日抛售,这一制度使港股早期股价波动性显著高于A股。
四、再融资与募集资金使用:A股强化严监管,港股自主性更高
IPO后的再融资便利性是港股另一大优势。根据一般性授权机制,股东大会可预先授权董事会发行不超过已发行股本20%的新股,后续融资无需再经股东批准,可通过“闪电配售”快速完成。这一机制使港股上市公司平均再融资周期缩短至2-3周。A股再融资则需逐次审批。即使采用简易程序,仍需召开股东大会审议方案,并向交易所提交申请,耗时通常超过3个月。虽然可转债、定向增发等方式多样化,但效率劣势明显。
A股和港股在首发募集资金使用上也差异显著。A股监管强调用途的合理性与必要性,资金需与主营业务紧密相关,补充流动资金有比例限制,超募资金使用需额外审批,且必须专户存储,变更用途程序复杂,披露要求细致,需定期公开进展。港股则更注重市场化自主决策,用途限制少,补充流动资金无强制比例,超募资金使用无需额外审批今年IPO市场活跃度显著提升,汉鼎咨询将对比分析 A 股与港股,不强制专户存储,用途变更仅需披露,信息披露侧重透明度,细节要求较宽松。这种差异源于A股侧重风险防控,港股侧重市场自主调节,体现了两地市场定位的不同。
五、投资者与市场特征:A股散户占比高,港股机构主导性强
投资者结构决定市场特性。A股以境内个人投资者为主导,散户交易占比达60%以上,通过陆股通的外资持股比例长期低于5%。这导致市场流动性集中于政策热点板块,同时估值受情绪驱动明显,新股上市首日平均换手率达35%-40%。港股则是国际机构主导的市场,外资占比超40%,主权基金、对冲基金构成投资主力。其投资者特征表现为:偏好高分红行业、注重ESG评级、对基本面变化敏感、新股认购更依赖基石投资者。另外,两地流动性差异显著,据统计,2024年港股日均成交额约1050亿港元,仅为A股的11%;且集中在头部公司,约40%中小市值股票日均成交额不足100万港元。这使得港股上市对需高频融资的企业吸引力降低。
值得注意的是,与A股相比,港股因市场开放性和国际化属性,还需承担额外的跨境风险,这进一步放大了两地市场的特性差异。具体而言,以港元计价的资产受美元汇率影响显著,2024年美联储加息期间,港股新股破发率达46%,高于A股的28%;而在国际资本撤离新兴市场时,港股往往首当其冲。反观A股,受益于资本账户管制隔离外部冲击,具备较强的内生稳定性,即使在经济下行期,北向资金全年净流出仅480亿元人民币,抗外部冲击能力明显更强;2025年新规引入社保基金、银行理财等长期资金后,这一稳定性将进一步增强。
六、特殊事项处理:股东核查与股权代持等特殊事项处理差异
除了上述在整体政策导向与行业监管逻辑上的差异外,两地在IPO审核中对股东核查与股权代持、红筹/ViE架构与敏感股东等特殊事项的处理原则,更能直观体现监管体系的根本性不同。
例如股东穿透核查是A股最严格的环节之一。根据《监管规则适用指引》,对存在自然人股东入股价格异常、申报前12个月新增股东等情形的股东需重点核查,核查需穿透至最终持有人(自然人/国资主体),并说明入股背景、资金来源。港股股东核查范围明显收窄。仅要求对控股股东、持股5%以上股东及Pre-IPO投资者进行穿透,且一般不核查资金流水。这一差异使红筹架构企业的股东核查成本降低约40%。
股权代持处理细节也可体现出两地监管文化差异,A股视代持为“上市实质性障碍”,要求必须清理还原。核查手段包括比对股东流水、访谈确认代持背景等,未彻底清理的案例将导致行政处罚;港股接受律师出具合规意见,只要证明代持不违反法律法规且权属清晰,一般不会否决上市。
同时,两地市场跨境架构适用性也截然不同。A股原则上要求境内注册主体上市,红筹企业仅可通过科创板试点(需符合市值200亿以上等条件),VIE架构更面临合法性挑战。港股则接纳红筹/ViE架构,上市规则明确要求披露协议控制细节,但不对商业合理性做实质判断。
另外,A股与港股在敏感股东认定上的差异也较为显著。A股严格核查证监系统离职人员(含配偶、子女)持股情况,若未提前申报可能构成程序瑕疵。港股无特殊身份限制,外籍股东不影响上市资格。
基于前述差异,企业选择IPO市场应遵循“行业特性优先,发展阶段匹配”原则。例如盈利稳定的传统行业龙头,可选择A股上市,以便更好地获得估值溢价。半导体、商业航天等符合国家战略的硬科技企业,也可选择A股上市,享受科创板/创业板“即报即审”通道。客户与市场聚焦国内的企业,也可优选A股上市,借助A股品牌效应提升市场份额。
相比之下,港股市场更据包容性的上市标准为受A股限制行业提供了可行路径。以未盈利的生物科技公司为例,港股专门设立的18A章节为其量身定制了上市通道,市值达到40亿港元以上即可完成上市,无需等待盈利达标,这对亟需资金支持研发的创新药企尤为关键。此外,推行国际化战略的企业选择港股更具优势——香港作为连接内地与全球的金融枢纽,能帮助企业快速建立全球投资者关系网络,为拓展海外市场、提升国际品牌影响力铺路。而采用红筹或VIE架构的企业,登陆港股无需进行复杂的架构重组,可大幅节省时间成本,更高效地实现资本化目标。整体来看,港股凭借其对特定行业的包容性、国际化属性及架构灵活性,成为上述类型企业实现IPO的优选市场,与A股形成互补的上市路径选择。
此外,A+H模式已成为今年港股IPO的主旋律,近段时间以来的政策动向也清晰指向两地市场的深度互联,《关于深入推进深圳综合改革试点的意见》允许在港上市的粤港澳大湾区企业回归深交所上市;证监会发布五项资本市场对港合作措施支持内地行业龙头企业赴香港上市,这也是两地资本市场融合加速的体现,核心在于发行端打通与功能互补,便利企业利用“两个市场、两种资源”,未来,两地或将进一步强化差异化定位下的协同效应。








